Menu
×
   ❮     
HTML CSS JAVASCRIPT SQL PYTHON JAVA PHP HOW TO W3.CSS C C++ C# BOOTSTRAP REACT MYSQL JQUERY EXCEL XML DJANGO NUMPY PANDAS NODEJS DSA TYPESCRIPT ANGULAR ANGULARJS GIT POSTGRESQL MONGODB ASP AI R GO KOTLIN SWIFT SASS VUE GEN AI SCIPY AWS CYBERSECURITY DATA SCIENCE INTRO TO PROGRAMMING INTRO TO HTML & CSS BASH RUST

R Line


Line Graphs

A line graph has a line that connects all the points in a diagram.

To create a line, use the plot() function and add the type parameter with a value of "l":

Example

plot(1:10, type="l")

Result:

Try it Yourself »

Line Color

The line color is black by default. To change the color, use the col parameter:

Example

plot(1:10, type="l", col="blue")

Result:

Try it Yourself »


Line Width

To change the width of the line, use the lwd parameter (1 is default, while 0.5 means 50% smaller, and 2 means 100% larger):

Example

plot(1:10, type="l", lwd=2)

Result:

Try it Yourself »

Line Styles

The line is solid by default. Use the lty parameter with a value from 0 to 6 to specify the line format.

For example, lty=3 will display a dotted line instead of a solid line:

Example

plot(1:10, type="l", lwd=5, lty=3)

Result:

Try it Yourself »

Available parameter values for lty:

  • 0 removes the line
  • 1 displays a solid line
  • 2 displays a dashed line
  • 3 displays a dotted line
  • 4 displays a "dot dashed" line
  • 5 displays a "long dashed" line
  • 6 displays a "two dashed" line

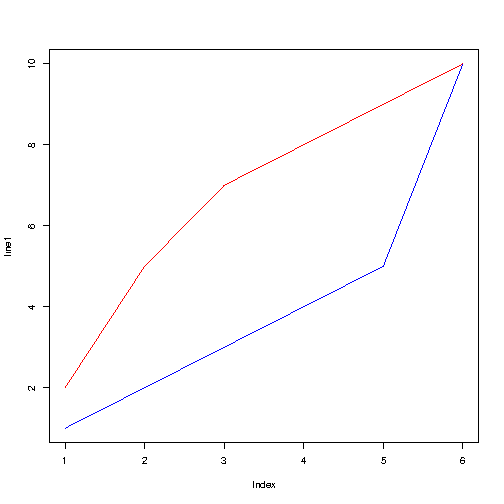
Multiple Lines

To display more than one line in a graph, use the plot() function together with the lines() function:

Example

line1 <- c(1,2,3,4,5,10)
line2 <- c(2,5,7,8,9,10)

plot(line1, type = "l", col = "blue")
lines(line2, type="l", col = "red")

Result:

Try it Yourself »

×

Contact Sales

If you want to use W3Schools services as an educational institution, team or enterprise, send us an e-mail:
sales@w3schools.com

Report Error

If you want to report an error, or if you want to make a suggestion, send us an e-mail:
help@w3schools.com

W3Schools is optimized for learning and training. Examples might be simplified to improve reading and learning. Tutorials, references, and examples are constantly reviewed to avoid errors, but we cannot warrant full correctness of all content. While using W3Schools, you agree to have read and accepted our terms of use, cookies and privacy policy.

Copyright 1999-2025 by Refsnes Data. All Rights Reserved. W3Schools is Powered by W3.CSS.

-->